Craigslist is one of the most well know advertising websites out there, providing services to more than 700 cities in 70 countries. It is a platform that serves millions of people worldwide with services such as Job Postings, discussion forums, and housing, just to name a few.
In this case study, we will focus on the redesign and improvement of the Craigslist website, which will be discussed later on in detail.
Overview

Shu's Flower Shop
Company Overview
Shu’s flower shop is located in the heart of NOLITA and enjoys a prime location for delivering fresh-cut flower arrangements and house plants to NYC customers. They provide same-day delivery service and specialize in corporate events, weddings and grandeur occasions.
The Role
In my role on the project, I worked as a UI/UX designer, where I conducted user research and testing to gather feedback, designed user flows and wireframes, and created visually appealing interfaces. My work ensured a user-friendly and visually cohesive product.
Timeline
8 Weeks
Tools
Figma, Adobe XD, Octopus.do, Google Forms, Excel
The Challenge
Shu’s Flower Shop provides a diverse selection of floral arrangements and household plants, but many customers prefer calling or visiting in person rather than using the website. The current site architecture makes it difficult to navigate, leading to a frustrating user experience and lower online engagement.
The goal of this project is to improve the accessibility of the website, focusing on rebranding the website and providing customers with a platform that is easy to navigate.
The Solution
A responsive site which offers customers the ability to interact and navigate seamlessly and complete the journey.

The Research
The research process started by analyzing reviews from platforms like Google and Yelp to understand user experiences and concerns when ordering plants and flowers from Shu’s Flower Shop.
From these reviews, the following pain points were identified:
Observations
-
Users are forced to use the phone as a way to place orders.
-
The website’s navigation is unclear, making it challenging for users to browse and determine if the product is available.
-
The website does not show as much inventory as it offers in person.
"Companies care about user experience and the ability to provide a wide range of items and prices to attract Users"

Direct Competitor

Direct Competitor

Indirect Competitor
Keeping the above statement in mind, the three most popular flower shop websites were analyzed to determine if they faced similar challenges. The findings revealed that:
-
These websites have strong user navigation, allowing them to increase user traffic to the website.
-
Inventory plays a big role in terms of price and size, which these websites handle well.
-
Quality, although an important factor, is often overlooked. Hence an increase in bad reviews on all three sites, even though they offer returns and customer service.
Survey Study
Based on secondary research and competitive analysis, a survey was developed to gather insights from 20 participants about their experience purchasing flowers and plants online.
After collecting data and conducting a thematic analysis, the findings revealed that:
60%
of participants order more house plants, while 40% prefer flower arrangements.
52%
Participants prefer to order flowers and house plants online.
Participants were asked if local flower shops online presence could improve by implementing the following:
27%
36%
9%
16%
12%
Better Quality Control
E-Form For Custom Flower Arragements
Better Return Policy
Have a Wider Range of Prices Based on The Size of The Plant or Floral Arrangement.
Better Inventory
Participants think online Flower shops should have the following in order of importance :
-
Have More Price Ranges In Terms Of The Size Of The Plant Or Floral Arrangement 36%
-
Better Inventory 27%
-
E-Form For Custom Flower Arrangements 16%
-
Better Quality Control 12%
-
Better return Policy 9%
Insights
#1
Users want a responsive website that offers a smooth user journey
#2
Users want a Site that offers a wide range of house plants and flowers at different price ranges.
#3
Users want to have the ability to make custom orders.
Persona

"There is nothing better for the mind than been surrounded by nature "
Goals
-
Being able to order flowers every week
-
Have a new type of houseplant for her house
-
Have a good experience while ordering online
Angelica
Age:
Location:
Occupation:
30
New York, NY
Psychologist
About
Hi, I'm Angelica. I'm 30 years old and a psychologist living in New York City. I absolutely love gifting flowers to my friends and colleagues, and every now and then, I pick up a new houseplant for my home. My schedule is packed with back-to-back appointments, leaving me little time to shop for flowers and plants. I've tried a few online flower shops, but they never seem to have exactly what I'm looking for and navigating their websites can be so frustrating. I’ve often found myself wishing there was a site that offered a wide variety of products, all in one place, with an easy to use layout.
Frustration
-
She often experiences frustration due to confusion about where to purchase the item, as the navigation and purchasing options are unclear.
-
There are not enough flower arrangements to choose from.
-
It is too expensive! I wish there was a range of sizes and prices
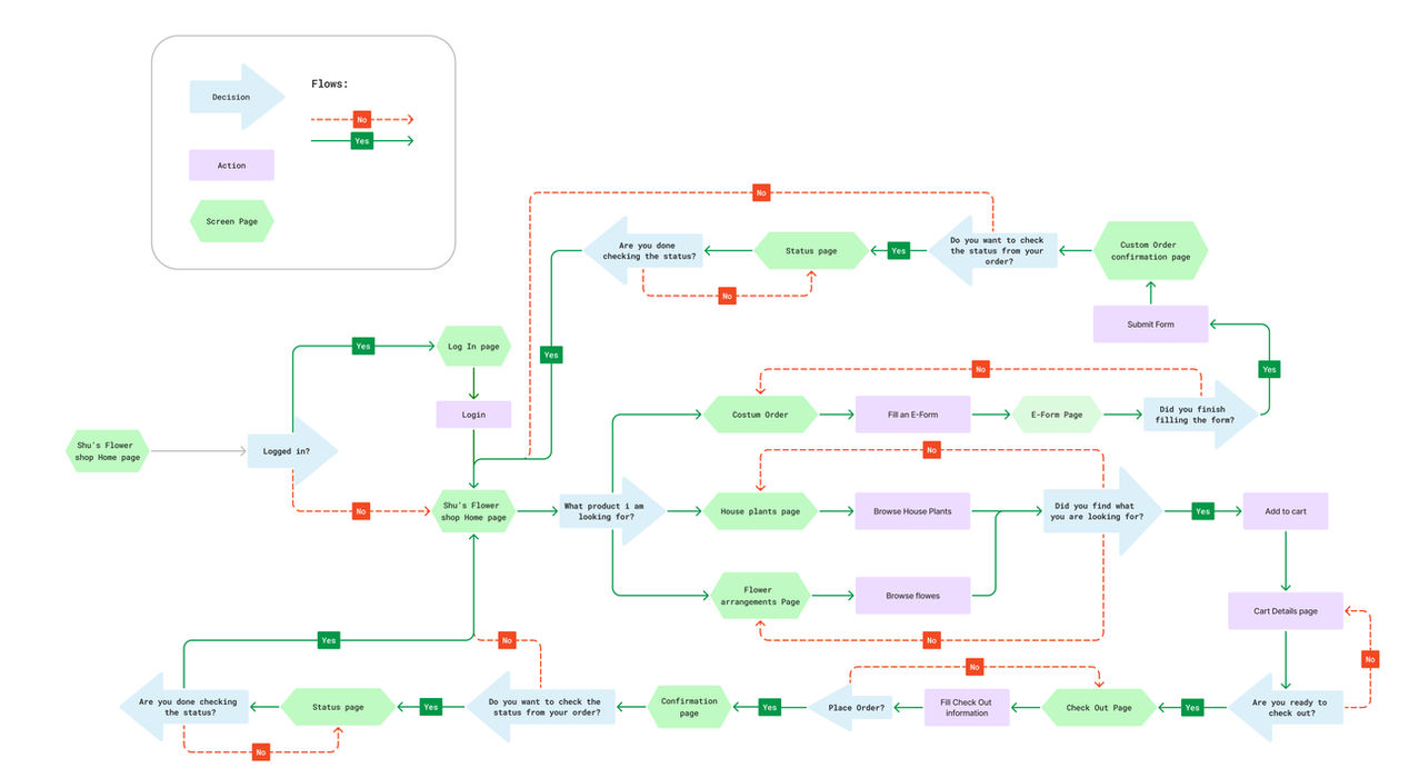
User Journey

How might we create a site that is easy to navigate to?
How might we implement an easy-to-use costume order feature?
Low-Fi Wireframes
Improvements Where Made To The Design
Make custom arrangements more accessible


-
3 out of 5 participants had trouble finding the feature for custom flower arrangements.
-
The Home page category section's inclusion of the custom arrangements made it simple for users to find the feature.
making more clear what they are looking for


-
4 out of 5 participants were unsure of the price range they were looking for in the custom flower arrangement section
-
A dropdown preset price range reduced the participants' confusion, resulting in a happy path.
Style Guide
(Desktop & Mobile)

Final Product
Flower Arrangement Redesign & Implementation of House Plants Into the Site




Takeways
-
I learned how to conduct detailed user interviews and then analyze them to generate problem statements and formulate solutions to those problems. Experiencing the entire product design process provided a thorough understanding of each step and a deeper understanding of the design thinking process.
-
Because the application currently has multiple immersive features, I would prefer to focus on one feature rather than taking on multiple at once - this will help me design a usable and interactive user flow from beginning to end. Because of the sprint's short duration, I could not develop more design elements such as colour schemes and iconography, which I would have liked to do.

















